Caso Fresnillo PLC & Abacus
Más eficientes y organizados
“Desde que usamos esta herramienta gestionamos más contratos y estamos más organizados. Antes de usar la plataforma, no sabíamos con exactitud cuántos documentos o expedientes teníamos en toda la organización, o dónde estaban ubicados.”
Juan Martínez, Coordinador de contratos corporativos en Fresnillo PLC
Te presentamos el caso de éxito en el desarrollo e implementación de un sistema para gestión de contratos. En una plática con Juan Martínez, Coordinador de contratos corporativos en Fresnillo PLC, repasamos los beneficios del uso de esta herramienta, así como los retos de cara al futuro.
Retos de la gestión de contratos
La gestión del ciclo de vida de un contrato y de todos los expedientes y documentos asociados es complejo y tiene un gran impacto en el negocio. Cada servicio, cada materia prima, cada producto que se contrata con un proveedor corresponde a una necesidad del negocio que finalmente construye el valor que entregamos a nuestro cliente final y que sin duda es crucial para la viabilidad de una empresa.
Entre mayor es el tamaño de la organización, esta gestión se vuelve más compleja debido a la gran cantidad de expedientes, documentos, vigencias, así como los procesos propios de la contratación, como licitaciones y asignaciones directas, modificaciones o renovaciones además de los requerimientos legales vigentes.
El reto de un departamento o área de contratos es dar una respuesta ágil a las necesidades del negocio para la contratación de servicios y productos que maximicen el beneficio y el valor entregado, todo esto asegurando el cumplimiento de las normas y políticas internas vigentes, así como el de los requerimientos legales aplicables.
Una gestión de contratos 42% más eficiente.
En colaboración con Minera Fresnillo PLC diseñamos, desarrollamos y pusimos en marcha un sistema automatizado para gestionar el proceso de licitaciones y contratos, de los expedientes y de los documentos asociados a estos expedientes.
La solución desarrollada es una aplicación Web en la cual se pueden cargar expedientes de solicitudes, licitaciones, contratos y convenios modificatorios desde las unidades de negocio, y en el corporativo en una base de datos centralizada. Todos los documentos digitales se resguardan en un servidor de archivos central.

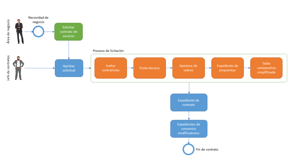
El proceso inicia cuando, a nivel del negocio, surge una necesidad de contratar un producto o servicio ya sea en las unidades de negocio o en el corporativo; continúa con el procesamiento de la solicitud de contrato; el concurso o licitación, que incluye la invitación a contratistas, la visita técnica, la minuta de apertura de sobres, la recepción de propuestas y la tabla comparativa simplificada; y, finalmente el expediente del contrato y de los convenios modificatorios hasta la terminación del contrato.

La plataforma genera diferentes reportes y consultas además de enviar notificaciones de vigencias de documentos a los jefes y coordinadores de contratos en las unidades de negocio y en el corporativo. Adicionalmente, la herramienta permite automatizar algunos procesos de interacción con los contratistas como el envío de invitaciones, la minuta de visitas técnicas y la minuta de apertura de sobres.
Con más de 500 consultas mensuales de información de expedientes y documentos y ahorros estimados del 35% en comparación con costos anteriores al uso del sistema, es importante enfocarnos en la mejora en el proceso y en la eficiencia. Gestionar un promedio anual de más de 200 expedientes de contratistas, solicitudes, licitaciones y contratos, más de 4,000 documentos a nivel corporativo y en más de 6 unidades de negocio, implica grandes retos. Con el uso de la herramienta desarrollada por Abacus, el departamento de contratos ha logrado mejorar su eficiencia reduciendo en un 42% el tiempo de respuesta desde que surge una necesidad de negocio que requiere un contrato hasta que este finalmente es autorizado, según Juan Martínez, coordinador de contratos corporativos: “En algunos procesos, como el envío de invitación a contratistas para participar en un concurso, nos ayuda mucho a hacerlo más rápido y transparente para seguir las políticas de auditoría interna, y en algunos otros como en la minuta de las visitas técnicas nos ha permitido estandarizar el proceso”.
Un repositorio central de información
La solución está diseñada para que los expedientes digitales estén centralizados en una base de datos corporativa y los documentos digitalizados en un servidor de archivos en las oficinas centrales. “Tener la información en un solo lugar hace más fácil y fluida la gestión y consulta de los expedientes y documentos”, nos comenta Juan Martínez.
Más cumplimiento, más seguridad, más limpio
Esta herramienta, además de la gestión de los expedientes y documentos digitales, ayuda al departamento de Fresnillo PLC a mantener y fortalecer el apego a las políticas y procedimientos internos, así como de los requerimientos legales asociados al proceso de licitaciones y contratos. Según Juan Martínez: “Nos ha ayudado a apegarnos cada vez más a la política de contratación, a estandarizar, y a mejorar los tiempos en el ciclo de los contratos”.
Otro beneficio es que, gracias al esquema de seguridad basado en roles y permisos, cada persona o parte interesada en el proceso, incluyendo a los auditores internos y/o externos, tienen acceso a la información que le corresponde, lo cual facilita y hace más fácil el proceso de consulta de información.
En relación con los datos personales de los contratistas, Juan Martínez nos comenta: “Un beneficio importante es el manejo más seguro de los datos personales que resguardamos de nuestros proveedores y contratistas, ya que no los tenemos necesariamente en papel en cada expediente de contrato o licitación. Cada contratista tiene un expediente digital actualizado que podemos relacionar con cada contrato o licitación en el que participan.”
Por último, pero de gran importancia, hay una reducción en el uso del papel. Si bien es cierto que, por requerimiento legal, muchos de los documentos se deben mantener en físico por lo menos 5 años y que, además, se cuenta con un archivo muerto, sí ha habido una reducción en el uso del papel, principalmente asociado a las propuestas impresas que anteriormente eran enviadas por los contratistas.
“Aunque todavía tenemos una gran área de oportunidad, sí ha habido un impacto en la reducción del uso del papel al reducir la cantidad de información impresa generada por las propuestas de los contratistas.”
Retos y áreas de oportunidad de cara al futuro.
Esta solución ha sido de gran ayuda y ha traído múltiples beneficios y aún quedan algunos retos y áreas de oportunidad para mejorar la herramienta y maximizar el resultado.
- Atender las necesidades de los asesores de contratos locales de las unidades de negocio. A nivel corporativo la mejora ha sido importante, sin embargo, se debe atender también las necesidades particulares de las unidades de negocio: “Ha habido algo de resistencia en al cambio, pero es nuestra labor impulsar cada vez más el uso de la herramienta para obtener los mayores beneficios”
- Fortalecer el proceso de solicitud de modificación o renovación de contrato. En palabras de Juan Martínez: “Hacia el futuro tenemos varias áreas de oportunidad: necesitamos fortalecer el proceso de renovación de los contratos a través de una solicitud de modificación de contrato directamente desde el área de negocio, así como la integración con la plataforma del área jurídica para hacer más ágil el proceso completo de la generación del contrato”.
- Explotar aún más la información con la que ya contamos. “Hay información que sí tenemos en la plataforma y nos sirve mucho, ahora el reto hacia adelante es aprovechar más la información para generar más reportes y dashboards que nos permitan tomar mejores decisiones.”
Cercanía con el cliente como estrategia de colaboración
El desafío para todos los participantes en un proyecto de desarrollo de tecnología es crear una solución que maximice el valor entregado al negocio cumpliendo con las diferentes restricciones previamente establecidas (tiempo, costo, etc.).
A lo largo de 7 años de colaboración entre Abacus y Fresnillo PLC, hemos logrado consolidar una metodología para desarrollar software centrado en el negocio de forma Agile.
Según Oscar Sánchez, director de proyectos en Abacus, encargado de diseñar la solución: «El desarrollo del sistema de administración de contratos es un claro ejemplo, de que cuando en un proyecto, la relación cliente-proveedor se convierte en el trabajo de un equipo que busca alcanzar los mismos objetivos, entonces se pueden obtener grandes resultados como estos. Somos conscientes de aun hay retos por delante, con el paso del tiempo surgen nuevas necesidades y algunas otras cambian, pero como aliados estratégicos necesitamos estar listos para seguir ofreciendo las soluciones que se adapten al tiempo actual.»

Director de la PMO (Project Manager Office) en Abacus BPM&IT Solutions.
Soy asesor de tecnologías de información desde hace más de 15 años, lo que me ha permitido desarrollar proyectos muy diversos. Actualmente, como socio de AbacusIt desde hace 9 años, y a través de la PMO (Project Manager Office), de la que soy Director, doy servicios de consultoría a distintas industrias, en México, Estados Unidos y algunos países de Sudamérica, para implementar soluciones integrales a los retos que esta enfrenta, que incluyen desde el modelado de procesos de negocio hasta el diseño, desarrollo e implementación de plataformas tecnológicas, logrando resultados exitosos y de alto impacto.